W czasie strajku Niezależnego Zrzeszenia Studentów Uniwersytetu Mikołaja Kopernika w Dworze Artusa przy Rynku Starego Miasta w Toruniu od 29 do 31 maja 1989 r. działał nadajnik radiowy na zakres UKF, który skonstruowałem w lecie 1988 r.
Nadajnik został zestrojony przeze mnie w wakacje przy pomocy urządzeń udostępnionych przez Eugeniusza Pazderskiego, weterana tajnej radiofonii i telewizji „Solidarności”, w Katedrze Radioastronomii UMK w Piwnicach pod Toruniem. Znaliśmy się już od kilku lat z Katedry, gdzie bywałem jeszcze przed studiami, potem jako student na zajęciach, a później, już po czasach komunistycznych, pisząc pracę magisterską. Gienek był i nadal jest magikiem od odbiorników mikrofalowych, które na oko są bardziej podobne do splotu rur w łazience niż do radia. Był pomysłodawcą i współkonstruktorem słynnego nadajnika telewizji toruńskiej, kilkunastowatowego urządzenia, które dodawało napisy do programu państwowej telewizji przed wyborami w 1985 r. Napisy były widoczne w promieniu wielu kilometrów, ale ekipa w końcu wpadła, niektórzy siedzieli nawet po 3 miesiące w śledztwie. Po wpadce Pazderski już nie zajmował się konstruowaniem nadajników dla toruńskiego podziemia, ale robił je nadal dla innych regionów. Nadal się narażał, nie tylko na aresztowanie, ale również na silne pole elektromagnetyczne, bo nie wszystkie manipulacje daje się zrobić przy zamkniętej obudowie. Specjalistyczne wyposażenie katedry pomagało w budowaniu i strojeniu nadajników. Ja również z niego skorzystałem, za zgodą Gienka. Bardzo solidne, frezowane przez Gienka w aluminium pudełko, dawało stabilną konstrukcję. Miernik mocy pozwolił zestroić nadajnik znacząco lepiej niż na oko. Miernikiem umiałem się już posługiwać, więc Gienek dał mi tylko kilka wskazówek i tłumiki, i dalej radziłem sobie sam. Miałem tylko uważać żeby nie wejść jakąś harmonicznąo na pasma telewizyjne w czasie kiedy telewizję mógł oglądać prof. Stanisław Gorgolewski, dyrektor katedry, który wtedy mieszkał w obserwatorium, bo mógłby zacząć coś podejrzewać. A może i tak podejrzewał, tylko nie dawał po sobie poznać. W każdym razie nie nawiązałem z nim takich kontaktów jak Gienkiem, mimo że spędziłem wiele godzin na słuchaniu jego wspomnień, które były bardzo ciekawe.
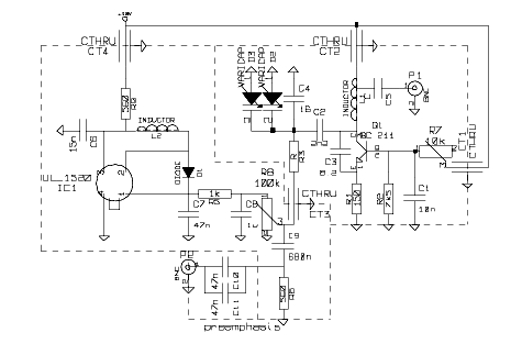
Nadajnik ma najprostszą możliwą konstrukcję: składa się z jednego tranzystora małej częstotliwości BC 211. Większość katalogów określała jego maksymalną moc na 0,8 W, ale w jednym przeczytałem, że może to być nawet 3,5 W (w załączonym opisie jest mowa nawet o 4,25 W, oczywiście przy idealnym chłodzeniu). Nie pamiętam ile mocy doprowadzałem w praktyce do generatora, chyba ok. 1-2 W, może więcej. W jednej z komór aluminiowego pudełka, które dostałem od Pazderskiego umieściłem też przetwornicę do sterowania diodami pojemnościowymi i inne układy pomocnicze. Strojenie i modulacja odbywały się przy pomocy diod pojemnościowych.
Pierwsze testy przeprowadziłem w rodzinnym Szczecinku przy ul. Artyleryjskiej. Żeby nie włączać nadajnika na zbyt długo i nie straszyć rodziców prośbą o współpracę, podłączyłem zasilanie nadajnika poprzez tranzystor i dzięki temu można było włączać i wyłączać nadajnik małym prądem sterującym. Do sterowania użyłem komputera Cobra (8-bitowy, na procesorze Z80, zmontowany własnoręcznie w 1986 r. na podstawie opisów z kwartalnika „Audio-Video” i na płytce kupionej od autorów), który miał wejściowe i wyjściowe przerzutniki D używane do odczytu/zapisu programów z taśmy magnetofonowej. Łatwo było uruchomić dodatkowy przerzutnik do innych celów. Komputer włączał nadajnik (nie pamiętam czy z modulacją, może dla bezpieczeństwa bez) co jakiś czas (co 15 czy 30 minut) na minutę, a ja, na rowerze, z radiem na bagażniku wyruszyłem w podróż, zatrzymując się kiedy miała być emisja. Tak jadąc odwiedziłem nawet znajomego, słynnego szczecineckiego krawca-astronoma Adama Giedrysa mieszkającego przy ul. Kościuszki. Pewnie mógłbym mu śmiało opowiedzieć o tym, co właśnie robię, ale tym razem nie złamałem zasad konspiracji i nie podzieliłem się informacją, która na pewno by go ucieszyła, ale nie była mu bezpośrednio potrzebna. Na klatce schodowej u pana Adama było słychać dobrze. Odległość od nadajnika wynosiła tam ok. 1,7 km.
Po wakacjach zabrałem nadajnik do akademika w Toruniu. Zaraz pochwaliłem się przewodniczącemu NZS-u, z którym mieszkałem w jednym pokoju, a w nocy zabraliśmy się za testowanie. Ponieważ mieszkaliśmy na parterze, wystarczyło włączyć nadajnik, podłączyć sygnał testowy, wyjść przez okno i chodzić po Bielanach. Rezultaty były zachęcające, ale chwilowo nie mieliśmy pomysłu na wykorzystanie nadajnika, bo stałe nadawanie audycji z naszego pokoju byłoby przesadą, nawet jak na ówczesne stosunki późnego, walącego się komunizmu.
Okazja zdarzyła się kiedy z powodu kolejnej odmowy rejestracji NZS-u w maju 1989 r. zrobiliśmy nasz pierwszy strajk okupacyjny w salach wykładowych UMK, w Dworze Artusa przy Starym Rynku. Poprzedni, w maju 1988 r. odbywał się w akademikach. W przeddzień strajku powiadomiliśmy władze rektorskie, że mamy takie zamiary, chyba nawet spotkaliśmy się z nimi w rektoracie. Wieczorem wybraliśmy się po powielacz zamelinowany na Wrzosach. Podwiózł go nam swoim fiatem 125p dr Jerzy Wieczorek, wtedy przewodniczący „Solidarności” UMK i pracownik Instytutu Fizyki, później prezydent Torunia. Pamiętam z jaką ulgą oddawał nam powielacz gospodarz domku, w którym był ukrywany. Być może stał tam niezbyt długo, bo przecież po wielu miesiącach można by się przyzwyczaić do powielacza w kanapie. Potem zabraliśmy powielacz do akademika, do pomieszczenia samorządu i tam do rana męczyliśmy się z… jego prawidłowym zmontowaniem. Początkowo w kilka osób, ale pod koniec rozwiązywałem tę łamigłówkę sam. Wyglądało na to, że przyjechał w częściach, został pośpiesznie zmontowany i nie był nigdy użyty. Nad ranem doszedłem do tego, co trzeba odkręcić i gdzie przykręcić z powrotem żeby ruszył. Rano pojechaliśmy z powielaczem z Maciejem Karwowskim do budynku na tyłach kościoła oo. jezuitów przy rynku. Jezuici, a konkretnie ojciec Kazimierz Kubacki, od dawna deklarowali chęć pomocy i zgodzili się na pracę powielacza u nich. Maciej przewiózł go volkswagenem golfem rodziców, zresztą obojga działaczy podziemnej „Solidarności”, a poza tym wykładowców UMK. Z jego ojcem miałem zajęcia z mechaniki kwantowej. W czasie strajku dwa razy dziennie wydawaliśmy gazetkę. Pamiętam, że do drukowania chodziliśmy z Piotrem Niedlichem z Ruchu Wolność i Pokój, który wtedy uczęszczał do szkoły poligraficznej w Warszawie (i z kimś jeszcze, ale nie pamiętam z kim). Z WiP-owcami, z których większość zresztą nie była studentami, często współpracowaliśmy. Ostatnią zagadkę powielacza rozwiązaliśmy dopiero w ostatni dzień strajku. Nie mogliśmy dociec dlaczego nie jest rozprowadzana farba, więc po stu czy kilkuset odbitkach zdejmowaliśmy matrycę i smarowaliśmy bęben farbą z wierzchu. Nakład nie był duży (1000 egz.?), więc nie było to bardzo uciążliwe, ale… Wreszcie wpadliśmy na trop. Okazało się, że farba jest doskonale rozprowadzana kiedy przekręci się pokrętło na osi bębna. Rozchodziły się wtedy blachy, które zgarniały i wyciskały farbę z wnętrza bębna. Po strajku powielacz był przeniesiony do mieszkania AN przy Szerokiej niedaleko rynku (a może był to inny powielacz, jak twierdzi Piotr Niedlich). Wydaje mi się, że pamiętam jak idziemy przez rynek z ciężarem zawiniętym w koc. Tam używaliśmy go na przemian z WiP-owcami. Zdaje mi się, że jeszcze później został przeniesiony do jednego z pomieszczeń samorządu, w DS-7.
W czasie strajku nadajnik z prostą anteną dipolową ćwierćfalową był umieszczony w oknie sali wykładowej od strony rynku. Nie byliśmy przygotowani do zawieszenia go wyżej - a można było to łatwo zrobić, bo Dwór Artusa był akurat obłożony rusztowaniami, które użyliśmy do wieszania transparentów i ulotek. Wejście foniczne sterowane było z radia Maria R-801 używanego jako wzmacniacz akustyczny.
Audycje były nadawane od rana do wieczora, w ciągu dnia również przez megafon. Przez trzy dni strajku prowadzeniem audycji zajmowały się kolejno trzy ekipy. Chyba pierwszego dnia była to ekipa własna NZS, w tym Piotr Gadzinowski, obecnie zawodowy dziennikarz, który miał doświadczenia z radia (radiowęzła) studenckiego, nie pamiętam kto jeszcze. W kolejne dni program prowadzili ludzie ze studenckiego Radia Centrum i Radia Bielany. Podobno któregoś dnia radio studenckie odbierało audycje na osiedlu Centrum przy Moniuszki, ok. 800 m od rynku w linii prostej, i retransmitowało do wszystkich akademików, również tych na Bielanach (między studiami jest połączenie kablowe). W ten sposób nasz zasięg wzrósł do wielu kilometrów.
Testy odbioru prowadziłem m.in. z Bulwaru Filadelfijskiego jako pasażer Macieja Karwowskiego. Testy robił też Wacław Kuropatwa, współpracownik wydawnictwa „Kwadrat”. Zasięg wynosił ok. kilometra, a więc można się było spodziewać odbioru w sporej części Starego Miasta. Byłem zaskoczony i wzruszony kiedy małżeństwo w starszym wieku przyszło podziękować za audycje. Wieczorem drugiego dnia spalił się obciążany przeze mnie bezlitośnie tranzystor. Poszedłem do Instytutu Fizyki po nowe i dostałem kilka BC 211 od dr. Wieczorka, mojego byłego ćwiczeniowca od warsztatów z elektroniki. Niestety po wymianie tranzystora nie udało się ponownie dobrze zestroić nadajnika bez specjalistycznych urządzeń i zmienił się zakres przestrajania. Nadawaliśmy jednak nadal, tylko na innej częstotliwości. Wydaje mi się, że początkowo nadawaliśmy w wyższej części pasma, a po awarii w niższej. O wolne częstotliwości nie było wtedy trudno na niemal pustym UKF-ie. Na tablicy koło nadajnika napisałem kredą „nie podchodzić, grozi sterylizacją”, dzięki czemu miałem dużo miejsca na rozłożenie karimaty i śpiwora w zatłoczonej sali.
Nadajnik przechowywałem i nawet próbowałem ulepszyć, czego nie dokończyłem, bo uległ uszkodzeniu przy próbie przeróbki na tranzystor o większej mocy, a potem zarzuciłem te prace. W 2007 r. odtworzyłem generator z BC 211, więc cały nadajnik wygląda podobnie jak kiedyś, tylko nie jest zestrojony. Później przekazałem go przez prof. Hanasza (jednego ze słynnyh nadawców napisów w 1985 roku) na wystawkę w Katedrze Radioastronomii.
Rafał Maszkowski
Pisane: XI 2003 dla WP; II 2007 dla JH; III 2007 dla JH, do WWW; 26 III 2007 BFW-16 - EP; 14 IV 2007; 8 XI 2007 do książki, 9 I 2008 wydłużony do książki; 15 II 2008 dane elementów, małe zmiany tekstu, 11 II 2009 poprawki przed wystawą, 2015-03-12 testowanie w Sz., małe poprawki, 2015-12-11 małe poprawki i uzupełnienia; 2018-04-05..06 rozbudowany akapit o powielaczu białkowym; 2019-03-22 poprawki, 2026-04-05 małe zmiany
Opis nadajnika został wykorzystany w książce „Radio Solidarność. Podziemne rozgłośnie oraz audycje radiowe i telewizyjne w Polsce 1982-1990.” wydanej pod redakcją prof. Bogusława Bakuły przez Wielkopolską Fundację im. I. Paderewskiego, Poznań 2008, ss. 381. Większość tekstów w niej zawartych to referaty wygłoszone na konferencji o Radiu Solidarność zorganizowanej przez Wielkopolską Fundację im. I. Paderewskiego oraz Wyższą Szkołę Zawodową „Kadry dla Europy” w Poznaniu 26-27 maja 2007 r.
Ten oraz wiele innych nadajników można było obejrzeć na wystawie pokazującej osiągnięcia Radia „Solidarność” w Bydgoszczy w Operze
Nova od 13 do 26 marca 2009 r.
Później toruńskie nadajniki zostały wystawione w Katedrze Radioastronomii w Piwnicach pod Toruniem.
Dane techniczne:
Schemat (PDF), schemat (EESchema), definicje części, których nie było w eeschema (EESchema-LIBRARY), lista części.
Dane elementów: BC 211, strony z katalogu CEMI zawierające m.in. BC 211, UL 1520 - przetwornica do zasilania varicapów.

Widok od strony przetwornicy z UL 1520 (układ scalony w lewym dolnym rogu):

Widok od strony generatora. W przegródce z lewej kondensatory układu preemfazy akustycznej:
